対話カフェにおける変容的学習に関する原著論文がpublishされました
Journal of Primary Care & Community Health誌に原著論文「The Process of Transformative Learning in Dialog Cafe with Health Professionals and Citizens/Patients(医療者と市民・患者の対話カフェにおける変容的学習のプロセス)」が掲載されました。
Son D, Ishikawa H, Yonekura Y, Nakayama K. The process of Transformative Learning in Dialog Café with Health Professionals and Citizens/Patients. Journal of Primary Care & Community Health 2023; 14: 21501319231164302.
https://journals.sagepub.com/doi/full/10.1177/21501319231164302
(上記リンクよりフリーで全文が読めます)
本論文の骨子は以下の通りです。
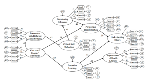
- 東京で実施された対話カフェ(みんくるカフェ)に参加した医療者および市民・患者の141人に質問紙調査を行った
- 学習概念(変容的学習と形成的学習)および帰結概念に関して構造方程式モデリング(SEM)を用いて、概念間の関連を分析した
- 対話カフェに参加することで起きる変容的学習は2種類であった(直接的にパースペクティブ変容に至る過程と、批判的省察と混乱的ジレンマを経てパースペクティブ変容に至る過程)
- 市民・患者および医療者の双方において、対話カフェに参加し、変容的学習(パースペクティブ変容)が起こることで、他者理解につながっていた
- 医療者においては変容的学習が患者・利用者への意識変容につながっていた
(孫大輔)
Figure 3. 市民・患者における変容的学習のプロセス


